
文 | 付蕾佳 三分
编辑 | 扣马
来源:毒眸(ID:DomoreDumou)
流量明星和国产剧的组合,在今年频频“翻车”。
集合当红小花和小生的古偶剧是豆瓣低分重灾区,《斛珠夫人》5.1,《有翡》5.5,而流量+古偶的序列里,还有很多剧集在排队中,包括杨洋主演的《且试天下》、肖战主演的《玉骨遥》、吴磊主演的《星汉灿烂》等等。
反之,今年国产剧的口碑之作,几乎被高质量主旋律剧和小成本“黑马”剧包揽。上半年,《山海情》《觉醒年代》被称为2021“国剧之光”,实现了口碑和热度的双丰收。《御赐小仵作》《我在他乡挺好的》等小成本网剧则凭借着源源不断的“自来水”,完成口碑逆袭。
而这些剧的共同点是:无当红流量参演。

即使抛开剧集质量不谈,剧集因为流量明星而引发的争议同样不少。番位之争已经司空见惯,甚至衍生出限定新词“领衔男/女主演”。最近同时在播的几部剧也都不安生,《谁是凶手》里,赵丽颖前两集没有出现,就引发了粉丝的不满,《风起洛阳》则在豆瓣开始了轰轰烈烈的“粉黑大战”……
这里的“流量明星”大致分为两类,一类是通过一部作品而走红,如杨幂、刘诗诗、杨洋等85生花;
另一类则是以偶像身份出道,而后又转型为演员的明星,包括在韩国成团后又回归的鹿晗、黄子韬,以及内地开启101时代后出道的偶像等等。
他们的共同特点是拥有庞大而纪律严明的粉丝群体。媒体人康堤曾指出,一个人踏入粉圈,无关意愿,也无关其是否特殊,只要你拥有了流量,就必然会进入粉丝逻辑里,进而引起粉圈的争议,这是必然现象。
流量剧越来越成为“粉丝限定”,在饭圈和路人盘中间建起一道高墙,并形成了两个风向完全不同的舆论场,而这么多年以来,能够突破这道屏障的作品少之又少。
发展至今,这更像是一场明星、粉丝、剧方和平台的“合谋”:平台和剧方都需要流量明星来支撑数据,但并不成熟的剧集工业,未必有能力承载流量明星和粉丝的能量。而在流量明星只能选择拍剧的情况下,有限的选择里反而有可能给自己的人设“减分”。
或许将问题不能简单地归咎于某一方,更重要的事在于:内容为什么被“流量”绑架了?
流量剧的喧嚣与沉默
近期热播的《风起洛阳》,在上线时曾经遭遇了“超前点评”。
首播的12月1日晚,原定8点播出的《风起洛阳》由于技术原因,延迟了一个小时左右才“姗姗来迟”。
但有网友发现,《风起洛阳》还未开播时,豆瓣的评分区已经出现了不少评价:根据豆瓣电影的声明,在当晚8点至9点,条目下集中共出现了6752条五星评分和649条一星评分。
截至12月7日《风起洛阳》开分,豆瓣官方已经清理了21234条非正常评分,其中有12366条五星评分和6619条一星评分。他们像是都看过了还未播出的样片,无论是演员的演技还是剧集是否贴合历史,都在评论区说得头头是道。

这是某种“潜规则”导致的结果。饭圈早就意识到艺人作品热度和口碑的重要性,一旦有新剧播出,会第一时间刷播放量、奔赴豆瓣打上五星好评。
粉丝明白的事情,“黑子”和“对家水军”也同样明白,所以负面一星短评也随之而来,即使是没有原作小说问世的《风起洛阳》,也能像批评其他大IP一样在评论区说上一句“不符合原作”。
至于这次阵仗颇大的源头,主要在于《风起洛阳》的演员阵容。虽然一番是黄轩,但“主角三人组”的剩下两位是宋茜和王一博,前者是国内头部女爱豆,后者是近三年来风头最盛的新晋顶流。

宋茜和王一博
无独有偶,近期的剧集市场,也几乎是一场“流量乱战”。
已经完结的《斛珠夫人》,男女主是陈伟霆杨幂,上个流量时代的小生和头部85花的配置;迷雾剧场的悬疑剧《谁是凶手》,一番女主是同为85花代表的赵丽颖;《女心理师》女主杨紫,90花里的头部流量选手之一,自2019年《亲爱的,热爱的》之后沉寂三年之久的新剧……合在一起,剧播期间,热搜和娱乐社区格外“热闹”。
毒眸在往期文章《《风起洛阳》遭遇“超前点评”,我们还能相信豆瓣评分吗?》中提到,如今几乎每一部有流量明星参演的剧集,豆瓣评分都会面临两股“势力”的冲撞,并且随着评分人数增加、粉丝控评和高级水军来袭,豆瓣剧集评分的含金量似乎已经出现了下滑。
豆瓣评分是当今国产剧最权威的评分体系,当评分受到多方冲击、平台沦为“粉黑战场”时,观众将很难在没有看剧的前提下,从豆瓣评分中大概估量出一部剧的质量——毕竟观众的时间有限,可选择的剧集太多,直接从剧集KOL获得评价评价似乎又不够“全面”。
他们在微博直接搜索剧名也得不到答案,剧名的因为相关搜索结果会被流量粉丝刷出的数据微博和好评占满。
甚至,就算观众想要客观评价一部戏的制作和剧情,一旦剧集有流量明星参演,最终输出的内容便总是绕不开流量的演技话题。
即使有用户想客观评价剧情,但微博等平台的讨论也会最大程度地偏离剧集本身,反而将重点放在流量明星身上。《谁是凶手》首播当天,就因为一番女主赵丽颖没有出场,获得了一个微博热搜。
久而久之,部分观众出现了类似“一刀切”的选择心理,即有流量明星参演的剧,可以直接放弃。
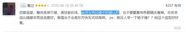
去年播出的的悬疑剧《摩天大楼》,豆瓣评分达到8.0分,但仍有不少观众因为Angelababy的出演而选择踌躇。豆瓣高赞短评在夸赞剧集质量的时候,仍然不忘重点提到Angelababy这次的表现“没有印象中那么差”,以信服更多人前来看剧。

这又造成了一个“沉默的螺旋”。因流量弃剧的观众,往往是沉默的大多数,其发出的声音很难与明星粉丝相比。为了避免批评后被明星粉丝控评,甚至惹来争吵,这部分观众往往会吸取经验,只在自己的社交圈里发声。
——这部分难以被大数据捕捉的“沉默”的观众,自然就从剧集受众里,“沉默”地流失了。剩下的,则是粉丝们累积的数据繁荣。
“我们会更喜欢做有流量参演的剧,”担任过剧宣的鸽子告诉毒眸,“因为片方最重视的指标是热搜、站内热度和播放量,如果剧里有流量明星参演的话,他们的粉丝自己就会做数据、推热搜,相当于省去一部分预算。”
流量明星的“性价比”
采用流量明星演戏的影响,不止发生剧集生产后端的营销层,在项目筹备前期和执行的过程中,流量明星们同样可能“影响全局”。
在选角时,片方和平台因为招商、数据等现实问题,会形成重视热度、用流量演戏的恶性循环。而流量明星进组,意味着剧组需要支付高额的演员片酬,片方的制作成本和平台采购成本水涨船高增加,很容易压缩剧本等方面的支出。
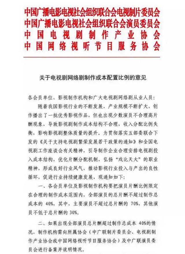
早在2017年,网络视听节目协会等行业组织就联合发表过意见,提出全部演员的总片酬不超过制作总成本的40%,其中主要演员不得超过总片酬的70%。

由于剧方需要依赖流量明星的热度,那么当流量明星进组后,剧组的话语权会在一定程度上让渡给流量明星。
“在行程编排上,比如剧组今天要转场,要拍很多,但这个流量今天可能今天到了几点就要走,要请假,或者跟男/女朋友吵架了,心情不好,就是不想拍,”艺人经纪小邱告诉毒眸,“这种时候剧组让步,把其他演员调过来拍别的戏,这种情况还是有不少的。”
有海报设计的从业者告诉毒眸,明星方有时会直接对海报制作团队提出需求,比如磨皮、打光甚至番位要求:“可能一个画面有4、5个人,都是一样的光线、统一的氛围,他/她的要求就会让那个人在画面里特别跳脱。”
那么,用流量演戏,还值得吗?
对志在热度、重视播放成绩的片方来说,采用流量明星,意味着在招商和热度方面有了一定的保障。
在制片人阿宁看来,演员的选择除了要考虑与角色的适配度以外,还有平台播出方的要求:“电视剧网剧产品首先是商业产品,商业产品有它的商业属性。这个商业产品的热度,会直接影响广告、资金、收入等现实问题。当大家无法确定一个没有流量的主演,能否让这个剧获得相应价值的时候,他们都会趋利避害地选择更有影响力的,即所谓有流量的演员。”
毒眸就观察到,某热播剧的粉丝群体,会专门关注猫眼专业版等数据平台和视频平台的热度数据,其中大粉还会号召其他粉丝切号看剧。
粉丝们自有一套对于热度计算的经验,在她们看来,用同一个账号反复观看并不符合平台算法对于播放量计算的要求,只能切不同的小号反复播放。
大粉还专门制作了在线表格,其中罗列了每一集和每一个爱豆出场的花絮的观看地址,方便粉丝直接点进链接刷播放量和热度。

更重视口碑的剧集,则会在流量演员的选用上较为慎重。如果剧中出现了流量演员,也往往是不会影响整部剧集质感的配角。在剧集制作领域有一定口碑的正午阳光,就几乎不采用流量明星作为主演。
“这两年爆火的剧,其实都没有流量在里面,反倒是因为剧火了,把里面的老演员、好演员带出了流量,”小邱认为,“我觉得这个趋势是向好的。”
谁造就了流量“入戏”?
去年的《我就是演员3》里,金莎和金子涵在表演《三十而已》的片段时,被导师中途叫停。章子怡直接质问道:“难道演员是个最低级的职业吗?所有人都要来这里分一杯羹。”

这句话已然成为社交平台的“金句”,在每一部流量明星参演的剧集开播前后,被网友们反复“播放”。而流量明星进入剧集市场,已经是不可逆转的大趋势。
对于偶像而言,这个问题更加严峻。偶像工业在中国曾经历了超高速的发展,也因此造就了巨大的流量。《偶像练习生》《青春有你》系列制片人吴寒曾向毒眸表示,“中国用三四年的时间走过了海外七八年的路,甚至更快。”
大规模的偶像产出,后续可供承接的渠道却少之又少,不太成熟的成团后端运营、不成体系的打歌舞台活动和尚无标准“综艺咖”的综艺环境,似乎堵死了这些偶像的所有其他通路。“选秀”这一条道路,也随着年初倒奶事件的爆发,被迫按下暂停键。
于是,今年以来,原来以唱跳为生的爱豆们,开始愈加频繁地出现在国产剧里。和头部流量相比,他们的剧甚至不足以到“被讨论”的阶段,大多悄无声息地开播,在粉丝群体里引发一阵狂欢,再悄无声息地完结。
在小邱看来,流量明星的发展受困,会在整个行业内部形成恶性循环。“偶像们没有太多舞台表演的机会,音乐也不再是一门好生意,爱豆们的生长环境不好,所以只能用自己那点儿仅有的流量,纷纷加入到演员的行列中,但这对于其他正统的新人演员来讲,又是一种很大的压力,在流量明星极力摆脱“流量”这个标签的时候,他们反而想要但是得不到。”
这些“无处安放”的流量明星,只能选择剧集行业栖身,而剧集行业也坦然地敞开怀抱,接受了这些轰然涌来的巨大流量。
原因也不难想见:流量意味着热度,而热度直接与收益挂钩,这对一部剧来说,意味着“不确定因素”的减少。在五元文化联合创始人马李灵珊看来,剧集行业对流量明星的追逐,和对大IP的追逐类似,都是为了“控制变量”,因为“这个行业最稀缺的就是确定性”。
一方面是偶像因为无处可去,大量涌入剧集行业,另一方面,不加挑选地全盘接收流量明星后,剧集行业在现阶段也不具备消化这巨大流量的能力。

《怪你过分美丽》中的流量王子异
内地剧集行业的工业化程度还不够高,不仅不足以将流量明星完美嵌入其中,反而会产生反作用。早在2018年,白一骢就曾有观点称,“不用大咖是最好的工业化方式,大咖没有时间陪你工业化。”
正如前文所述,一部剧从前期剧本筹划,到定妆,再到拍摄及后期制作,目前在国内尚未形成一套完备的工业链条,流量明星对于剧集热度来说可能是“保障”,但却成为分散在各个环节中的“不定时炸弹”。
一个很好的参照系是日韩剧。在日韩剧里,话语权更多地掌握在专业人士的手里,流量明星则被装进韩剧工业的壳子里,输出水准线以上的成绩。换言之,整个行业对流量明星的态度,也在某种程度上决定了明星们交出的答卷。
这其实是摆在剧集从业者面前的选择题:要质量,还是要流量?而当数据成为衡量一个明星价值的最高维度时,就很难做出足够好的选择。
“国外的模式大概是,会选择更会演戏的爱豆,而不是更红的,他既不会破坏这部剧的口碑和质量,也能通过这部剧吸引到更多粉丝,对个人也是一种正向循环,但现在国内好像是反过来了,”小邱认为,“应该让更会演戏的人去演戏,而不是让更红的人去演戏。”
回到最本质的问题,由于剧集天然具备的商品属性,因此,对所有从业者而言,不加思考地启用流量明星,实则是为了“趋利避害”,而忽视了明星与角色和作品的适配性。
时间回到2015年前后,“大IP+流量明星”的公式被影视行业奉为财富密码,并接连产出一大批粗制滥造的IP剧。经过几年的调节后,行业逐渐挣脱了IP开发的乱象,从大IP编织的“爆款梦境”中清醒了过来。如今,大IP几乎已经被证伪,但在重估流量明星价值的问题上,看起来仍然路途遥远。

“大IP+流量明星”的公式
这么看来,流量“入戏”所引起的种种纷争,或许都只是表象,在这座巨大的、摇摇欲坠的冰山下,潜藏的是更深层次的逻辑:剧集当然可以依靠流量,但不能被流量绑架,更不能因为用了流量明星,就以为踏上了一条“捷径”——剧集和偶像的行业融合已成定局,如何实现和谐共生,是所有从业者都不能放弃思考的命题。
本文转载自微信公众号毒眸(ID:DomoreDumou),已获授权,版权归毒眸所有,未经许可不可转载或翻译。